新闻
-
“迎世运 游成都——当夏,到成都街头走一走”——成都文...
6月27日—29日,成都市文化广电旅游局以“迎世运 游成都——当夏,到成都街头走一走”为主题亮相第二十届北京国际旅游博览会,多维度展示推介成都暑期旅游精品线路、经典场景和精彩活动,向全世界发出热情邀约,诚邀广大游...
-
北京入境游强劲复苏 文旅创新打造国际消费高地
■核心数据:截至5月27日,北京口岸出入境突破800万人次,同比增22.1%。五一假期接待入境游客10.4万人次(+42.4%),消费达11.3亿元。 ■现象级体验:外国游客形成"皇城打卡+市井生活"双线玩法,中轴线沉浸式汉...
-
如何在南宁选择房产中介
在南宁房地产市场日益活跃的今天,选择一个靠谱的房产中介对于购房者和租房者来说至关重要。一个好的房产中介不仅能提供优质的房源,还能在整个交易或租赁过程中给予专业的指导和贴心的服务,确保用户体验良好。...
财经
-
郝慧珍抖音首播,追剧讲法科普法律知识
近期针对女性的恶性事件频发,“N号房事件”、“四川女子被家暴长达16年”等引发社会广泛讨论,同时也引起盈科律师事务所创始合伙人郝慧珍律师的关注。4月10日晚,郝律师做客抖音直播间围绕电视剧《安家》中的剧情向网友...
商业
-
新民党中委李梓敬:腾出货柜码头土地建屋方案可取
香港新民党中委李梓敬于接受访问时表示,腾出货柜码头土地用作兴建房屋方案可取,建议先利用100公顷后勤用地「起楼」并不会影响码头运作,相对可较快增加房屋供应。继早前工联会黄国健于立法会提出「全方位增加土地...
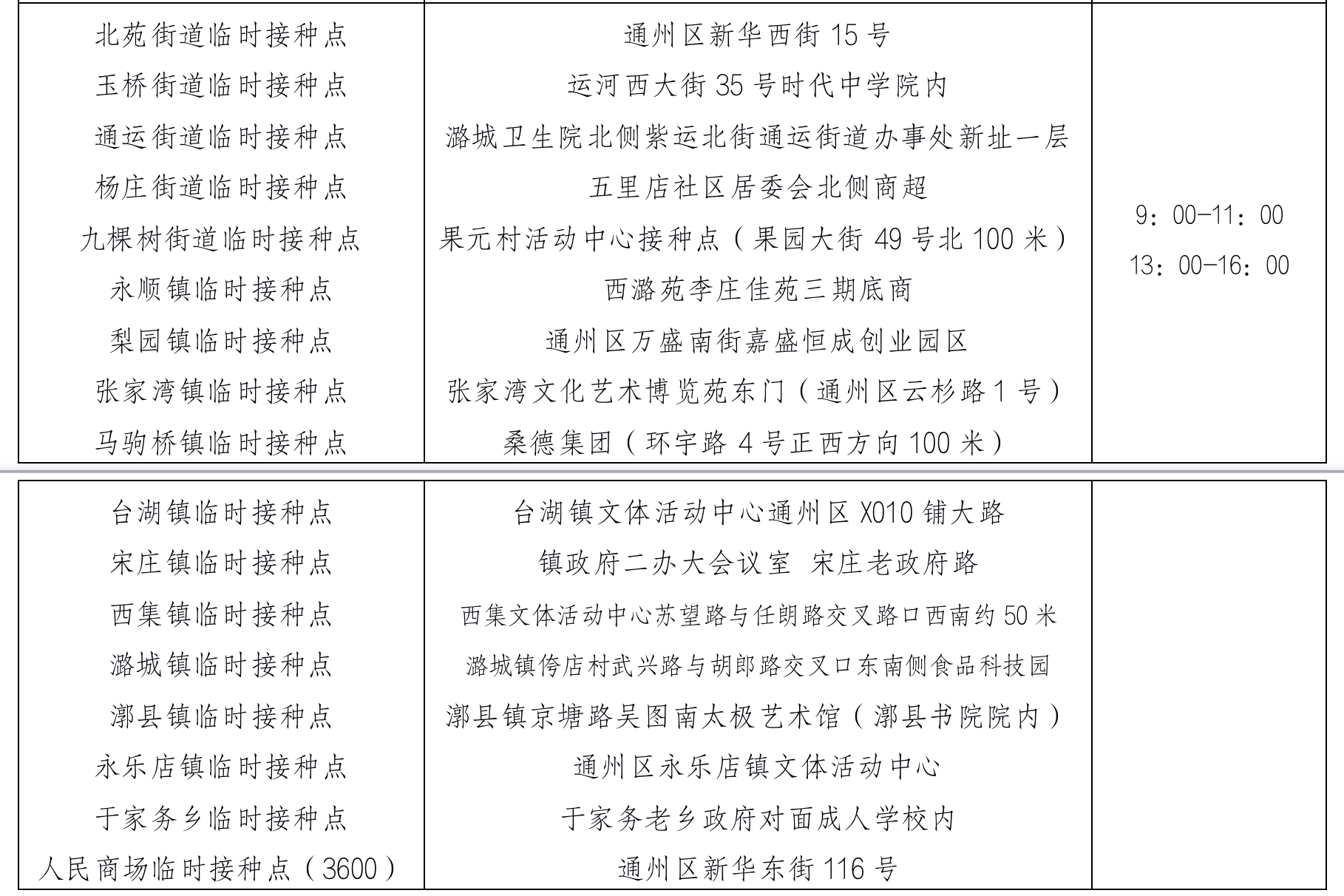
北京通州2月17日起开放17个疫苗接种点
发布时间:2021/02/17 新闻 浏览:540
来源标题:通州明起开放17个疫苗接种点,机动接种队可为重点工程上门服务
记者2月16日从通州区卫生健康委获悉,春节假期,通州区有序开放了部分接种场所,预计将为2万人进行接种。2月17日起,全区将开放17个点位,日接种能力将达到2万人次。针对城市副中心重大工程多的特点,通州区成立7支机动疫苗接种队,为城市副中心行政办公区二期、北京环球度假区等重点工程的工地提供疫苗接种上门服务。
明天起,通州日接种能力将达到2万人次
春节放假期间,通州区有序开放了部分接种场所,居民可通过预约,就近进行接种。今天(16日),通州开放8个接种点位,日接种能力达到6500人次。从2月17日起,通州将开放17个点位,日接种能力将达到2万人次。预计5月,通州将完成18-59岁重点人群约100万人的接种工作,后期开展补种工作。
今天是大年初五,马驹桥镇桑德集团接种点从八点半就开始了接种工作,接种人员按照一米间隔距离排队,经过健康咨询、登记后,有序进行接种。马驹桥镇居民王女士今天来接种第一针,她说,节前房辛店村通知大家可以接种疫苗,有意愿的可以预约。“家人已经都接种了,大家感觉挺踏实的。”
据马驹桥镇相关负责人介绍,马驹桥镇自2月14日起,在辖区企业桑德集团设立中型接种点,设定接种台12个,每日接种量达2500人次以上,组织辖区相关26个村和10个社区18-59岁人群约2.5万人接种。
同时镇里加强对流动人员接种服务,摸排辖区已离京人员共计2.6万人,根据人员返京情况及时调整接种计划和增加接种力量,通知离京人员返京后第一时间向所在社区、村报道,保证其在返京后能够及时接种。
通州区九类重点人员接种工作基本完成
据通州区卫生健康委副主任陈长春介绍,自今年1月1日以来,通州区累计完成新冠病毒疫苗第一针接种21.3万余人,完成第二针接种12.2万余人。
通州区设置24小时疫苗接种咨询服务热线,解答疫苗接种相关问题。“我们高标准选配专业接种队伍,共配备疫苗接种人员1124人,对九类重点人群进行疫苗接种工作,截至目前,通州区九类重点人员接种工作基本完成。”
陈长春说,自2月1日起,通州区组织各社区村采用“电话+上门”的方式进行摸排,对18-59岁人群进行全员登记,帮助符合接种条件的人群预约接种。区卫生健康委开发了通州疫苗接种预约平台系统,接种人员可通过村、社区发放的二维码自行扫码进行线上预约。
系统依托前期新冠疫情应急管控平台搭建而成,具有对预约人员的登记信息、临时接种点的预约量信息、接种点比对信息、留观信息、第二针预约信息、医护人员工作量信息等数据统计分析功能,形成了疫苗接种全流程信息链。
为副中心建设工地提供上门接种服务
通州区在设立临时接种点的同时,还调配相关人员,成立7支机动疫苗接种队,为副中心行政办公区二期、北京环球度假区等重点建设工地提供疫苗接种上门服。
通州发动区住建委、区文旅局等行业主管部门,遵照“谁主管、谁负责”的原则,安排专人到建设工地与属地共同做好接种人员的信息登记、审核工作,维持现场秩序。截至目前,累计已为北京环球度假区项目工地人员上门接种达5000余人。
17日接种点开放情况
